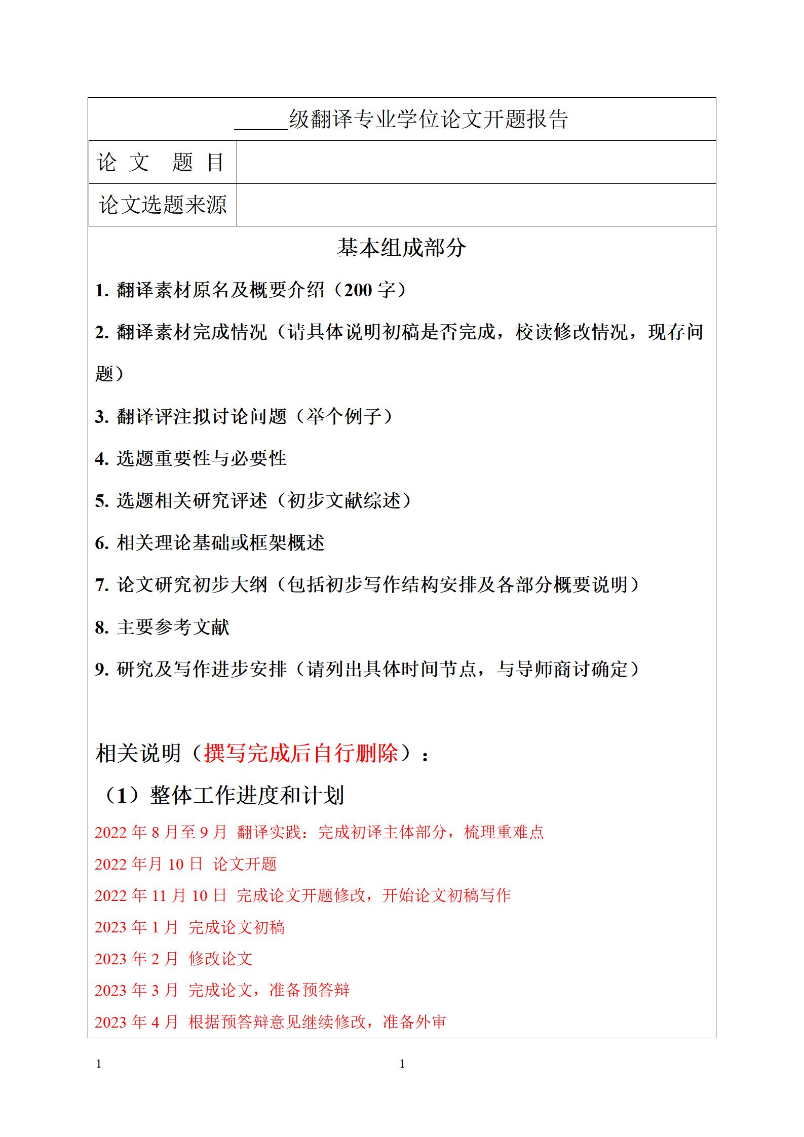
翻译硕士开题报告格式模板(外院设计2022.10.10)

发布时间:2023-11-21              浏览: